Организација

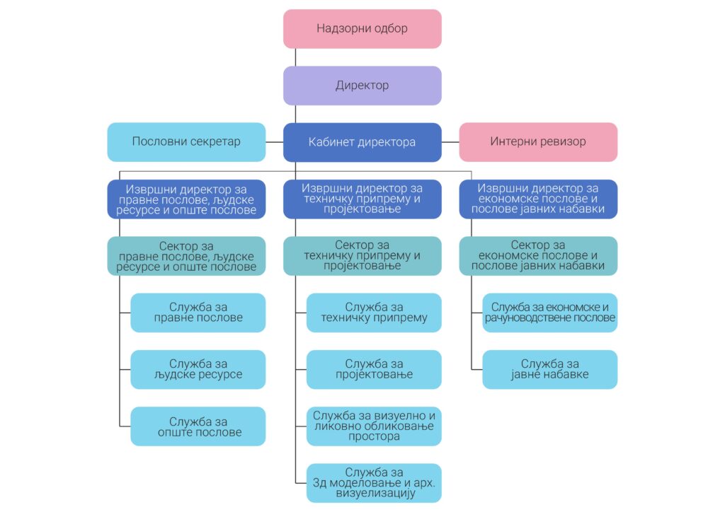
Организациона шема

organizaciona sema

Надзорни одбор

logo FINAL
ПРЕДРАГ ЧОЛИЋ

Председник надзорног одбора

више информација
logo FINAL
БОЈАНА МИЛЕНКОВИЋ

Члан надзорног одбора

више информација
logo FINAL
АНА КРСМАНОВИЋ

Привремени члан надзорног одбора

више информација

Руководство

20230314_143455
ДАРКО ШУТАНОВАЦ

Вршилац дужности директора

више информација